2025-11-29
2025-09-22
2025-08-27
2025-07-22
2025-06-20
2025-05-12
住所: 新北市新店区北新路 3 段 205-3 号 6 階
電話: +886-2-89131997
ファックス: +886-980503633
メール: info@sg.com.tw
住所: 中国鉄塔、M-7 ビル、Majiaoling 工業地帯、ハイテク ゾーン、南山区、深圳、西 3 階
電話: 0755-2697 1006
ファックス: 18002554660
メール: sales@acroview.com
著者: Chongmao Technologyリリース日:2022-04-28視聴者数:4189 p>
芯片烧录行业领导者-昂科技术近日发布最新的烧录软件更新及新增支持的芯片型号列表,其中Macronix的集成电路(IC)存储器级MX29GL128FLXF烧录已经被昂科的通用烧录平台AP8000所支持。
AC7801x系列是基于ARM® Cortex-M0+内核的车规级MCU,主要应用于汽车电子和高可靠性工业领域。AC7801x符合AEC-Q100规范,配备先进的CAN-FD总线接口,丰富的外设及大容量的Flash,适配灵活,功耗低,可靠性高。

主要特征:
● 产品系列:存储器
● 包装:托盘
● 系列:MX29GL
● 零件状态:不適用於新設計
● 存储器类型:非易失
● 存储器格式:闪存
● 技术:FLASH - NOR
● 存储容量:128Mb(16M x 8)
● 存储器接口:并联
● 时钟频率:-
● 写周期时间-字,页:70ns
● 访问时间:70ns
● 电压-供电:2.7V ~ 3.6V
● 工作温度:-40°C ~ 85°C(TA)
● 安装类型:表面贴装型
● 产品封装:64-LBGA,CSPBGA

图1:产品框图

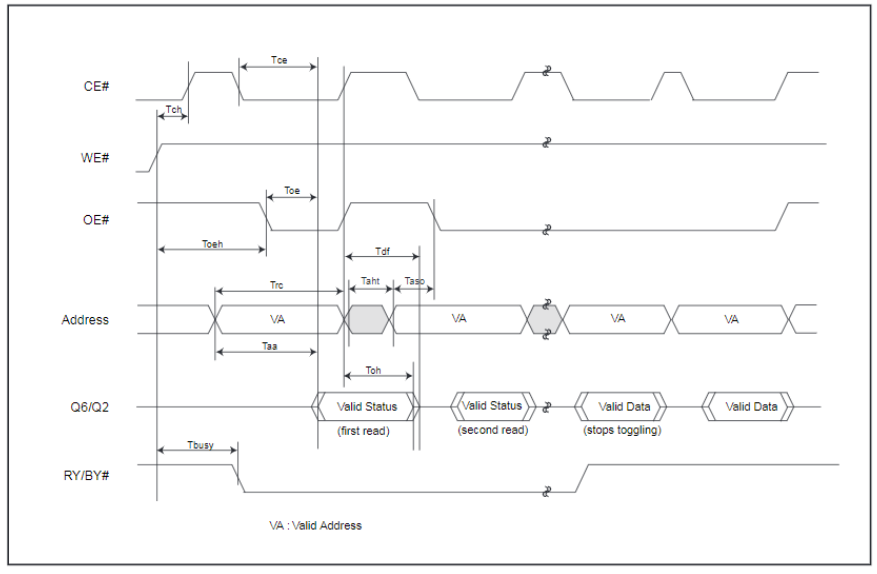
MX29GL128ELT2I-90G 产品概述:并行 NOR 闪存 Macronix 从 2 M 位密度提供 3 V 延长线路和 5 V 工业标准并行 NOR 闪存产品。 这些产品具有 Boot and Uniform Sector 体系结构,提供 x8、x16 和 x8/x16 可选配置。 在 3 V 产品线路中,MX29LV 系列提供标准读取访问权限,且 MX29GL 和 MX68GL 系列提供页模式访问权限。
昂科技术自主研发的AP8000万用型烧录器包含主机,底板,适配座三大部分。

主机支持USB和NET连接,允许将多台编程器进行组网,达到同时控制多台编程器同时烧录的目的。内置芯片安全保障电路保证即使芯片放反或其他原因造成的短路可以被立即检测到并进行断电处理,以保障芯片和编程器安全。内嵌高速FPGA,极大地加速数据传输和处理。主机背部有SD卡槽,将PC软件制作得到的工程文件放到SD卡的根目录下并插入到该卡槽内,通过编程器上的按键可进行工程文件的选择,加载,执行烧录等命令,以达到脱离PC便可操作的目的,极大的降低了PC硬件配置成本,方便迅速地搭配工作环境。
AP8000通过底板加适配板的方式,让主机扩展性更强,目前已经支持了所有主流半导体厂家生产的器件,包括TI, ST, MicroChip, Atmel, Hynix , Macronix, Micron, Samsung ,Toshiba等。支持的器件类型有NAND,NOR,MCU,CPLD,FPGA,EMMC等,支持包括Intel Hex,Motorola S, Binary, POF等文件格式。
关于旺宏电子:旺宏电子股份(英语:Macronix),旺宏电子股份有限公司1989 年创立於台湾新竹科学园区。为创新非挥发性记忆体解决方案领导厂商,是全球最大的唯读记忆体生产制造公司,并提供客户跨越广泛规格及密度的NOR型快闪记忆体产品,以应用於消费、通讯、电脑、汽车电子等相关领域。旺宏电子是全球少数能够提供从512Kbit 至 256Mbit 完整Serial Flash系列产品的公司,并拥有极小尺寸的Flash产品,可充分满足可携式电子产品日趋轻薄短小化的需求。在ROM唯读记忆体部份,已开始量产65奈米XtraROM®产品。旺宏电子也提供良裸晶粒(Known Good Die, KGD)产品,以供系统级封装(System In Package, SIP)的需求。目前拥有一座十二吋晶圆厂(晶圆五厂)、一座八吋晶圆厂(晶圆二厂)及一座六吋晶圆厂(晶圆一厂),晶圆五厂及晶圆二厂主要生产制造旺宏自有非挥发性记忆体产品,晶圆一厂则以利基型逻辑产品的晶圆代工业务为主。
关于昂科技术:昂科技术(ACROVIEW)是全球领先的半导体芯片烧录解决方案提供商,公司坚持以科技改变世界、用智能驱动未来,持续不断的为客户创造价值。昂科的AP8000通用烧录器平台及最新的IPS5000烧录自动化解决方案,为半导体和电子制造领域客户提供一站式解决方案,公司已服务包括、比亚迪、富士康等全球领先客户。
深圳本社:
深セン市南山区ハイテク ゾーン主要工業区 M-7 ビル Sinosteel ビル西 3 階
電話: 0755-2697 1006
移動: 18002554660
電子メール: sales@acroview.com
台湾事務所:
System General
住所:新北市新店区北新路三段205-3号6階
電話:886-2-89131997
ファックス: +886-980503633
販売メールアドレス: info@sg.com.tw
Copyright ©2019-2022 Core Micro Semiconductor (Suzhou) Co., Ltd.沪ICP备2022015186号-1
